
Allplan Visual Scripting
Scopri Allplan Visual Scripting
Potenzialità Illimitate per la Creazione di Oggetti Parametrici
Allplan Visual Scripting è uno strumento potente e versatile che offre una gamma incredibile di possibilità per chi lavora nel settore dell’architettura e dell’ingegneria. Grazie alla sua capacità di creare oggetti parametrici e automatizzare flussi di lavoro complessi, rappresenta una risorsa fondamentale per chiunque voglia migliorare l’efficienza e la precisione dei propri progetti. Ma quali sono esattamente i vantaggi di utilizzare Visual Scripting in Allplan?
In primo luogo, la possibilità di lavorare con nodi consente di definire e controllare ogni aspetto di un oggetto o di un processo in modo preciso e intuitivo. Questo approccio a “blocchi” permette di modificare rapidamente i parametri senza dover riscrivere interi script o complicare il flusso di lavoro. Inoltre, l’automazione dei processi riduce il rischio di errori umani e consente di risparmiare tempo prezioso, soprattutto in progetti di grandi dimensioni dove la ripetizione di operazioni simili può diventare onerosa.
Un altro vantaggio significativo di Allplan Visual Scripting è la sua capacità di integrare funzionalità avanzate, come la gestione dei dati e l’analisi di modelli, direttamente all’interno del flusso di lavoro. Questo consente di ottimizzare non solo la fase di progettazione, ma anche quelle successive, come la stima dei costi e la pianificazione delle risorse.
In questo articolo, ci concentreremo su come sfruttare al meglio i nodi e le funzionalità offerte da Allplan per ottimizzare i tuoi progetti, migliorando non solo la qualità del lavoro finale, ma anche la tua produttività complessiva.
Introduzione ad Allplan Visual Scripting
Allplan Visual Scripting è uno strumento potente e versatile che consente agli utenti di esplorare un ampio ventaglio di possibilità nella creazione di oggetti parametrici e nell’automazione dei flussi di lavoro. Grazie a questa tecnologia, i progettisti possono trasformare idee complesse in modelli visivi utilizzando nodi collegati tra loro. Questo approccio semplifica la programmazione, rendendo il processo accessibile anche a chi non ha una formazione tecnica approfondita.
Con Allplan Visual Scripting, ogni nodo rappresenta un blocco di codice preconfigurato che può essere utilizzato per eseguire funzioni specifiche. Questa modularità permette agli utenti di costruire script complessi in modo intuitivo e visuale. Che si tratti di creare forme parametriche o di automatizzare attività ripetitive, le possibilità sono praticamente illimitate.
Creazione di Oggetti Parametrici
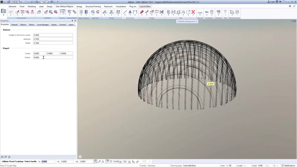
La creazione di oggetti parametrici è uno degli aspetti più interessanti di Allplan Visual Scripting. Gli oggetti parametrici sono modelli che possono essere modificati in base a variabili specifiche, consentendo una flessibilità senza precedenti nel design. Ad esempio, un muro può essere facilmente adattato in altezza o larghezza semplicemente modificando i parametri nel nodo corrispondente.
Utilizzando Allplan Visual Scripting, è possibile definire parametri personalizzati per ogni oggetto, garantendo che ogni modifica si rifletta automaticamente nel modello. Questo non solo accelera il processo di progettazione, ma riduce anche il margine di errore, poiché le modifiche possono essere testate e visualizzate in tempo reale.
Automazione dei Flussi di Lavoro
L’automazione dei flussi di lavoro è un’altra funzionalità chiave di Allplan Visual Scripting. Questa funzionalità consente agli utenti di automatizzare compiti ripetitivi e di ottimizzare i processi progettuali. Ad esempio, è possibile creare uno script che genera automaticamente report di quantità o che esegue controlli di qualità su modelli complessi.
La capacità di automatizzare i flussi di lavoro non solo migliora l’efficienza, ma libera anche il tempo dei progettisti, consentendo loro di concentrarsi su aspetti più creativi e strategici del lavoro. Con Allplan Visual Scripting, gli utenti possono impostare flussi di lavoro personalizzati che si adattano perfettamente alle loro esigenze specifiche.

Utilizzo dei Nodi nella Libreria
La libreria dei nodi di Allplan Visual Scripting è un elemento fondamentale per la creazione di script. Ogni nodo rappresenta una funzione specifica e, quando selezionato, mostra direttamente le sue capacità e le opzioni disponibili. Questa interfaccia intuitiva rende facile per gli utenti esplorare le varie funzionalità senza dover scrivere codice manualmente.
Inoltre, la libreria include nodi predefiniti che possono essere utilizzati per una vasta gamma di operazioni, dalla manipolazione geometrica alla gestione dei dati. Gli utenti possono combinare diversi nodi per creare script complessi, sfruttando la potenza e la flessibilità di Allplan Visual Scripting.

Costruzione di Script con Nodi Prefabbricati
Costruire script utilizzando nodi prefabbricati è un modo efficace per massimizzare la produttività e ridurre i tempi di sviluppo. I nodi prefabbricati sono progettati per essere utilizzati immediatamente, senza la necessità di personalizzazione. Ciò significa che gli utenti possono iniziare a costruire i loro script e testare le funzionalità in pochi minuti.
Ogni nodo prefabbricato è progettato per essere facilmente collegato ad altri nodi, creando una rete di interconnessioni che definisce il comportamento dello script. Questo approccio consente agli utenti di visualizzare il flusso di dati e le interazioni tra le diverse funzioni, rendendo la progettazione più trasparente e comprensibile.

Cambia CAD entra in Allplan
Tutto quello che hai sempre voluto oggi è realtà
Verifica del Funzionamento degli Script
Una delle fasi cruciali nella progettazione con Allplan Visual Scripting è la verifica del funzionamento degli script. Dopo aver creato uno script, è fondamentale testarlo per assicurarsi che funzioni come previsto. Allplan consente di eseguire gli script e di monitorare il loro stato in tempo reale. Quando un nodo viene eseguito correttamente, si colora di verde, fornendo un feedback immediato sulla correttezza del processo.
Questa funzionalità non solo aiuta a identificare eventuali errori, ma consente anche di comprendere meglio il flusso di lavoro. Gli utenti possono così apportare modifiche rapide e testare le loro idee senza dover ricominciare da capo. È un modo efficace per garantire che ogni passaggio del flusso di lavoro sia ottimizzato e funzioni in modo efficiente.

Esempi Pratici Integrati
Allplan Visual Scripting offre una varietà di esempi pratici integrati che possono essere utilizzati come punto di partenza per i propri progetti. Questi esempi coprono una vasta gamma di applicazioni, dalla creazione di oggetti parametrici semplici a flussi di lavoro più complessi. Utilizzando questi esempi, gli utenti possono apprendere le migliori pratiche e adattare le soluzioni alle loro esigenze specifiche.
Tra gli esempi più interessanti ci sono script che generano automaticamente modelli di rinforzo per strutture in calcestruzzo, dimostrando l’efficacia di Allplan nel supportare la progettazione ingegneristica. Questi script possono essere facilmente modificati per soddisfare requisiti specifici, rendendo Allplan uno strumento estremamente flessibile.

Limiti di Allplan Visual Scripting
Sebbene Allplan Visual Scripting offra molte opportunità, esistono anche alcuni limiti da considerare. Uno di questi è la curva di apprendimento iniziale necessaria per familiarizzare con i nodi e il loro funzionamento. Anche se l’interfaccia è intuitiva, alcuni utenti potrebbero trovare difficile comprendere come combinare i nodi in modo efficiente per ottenere i risultati desiderati.
Inoltre, nonostante la potenza di Allplan, ci possono essere situazioni in cui le funzionalità predefinite non coprono tutte le esigenze specifiche di un progetto. In tali casi, potrebbe essere necessaria una programmazione più avanzata o l’integrazione con altri strumenti. Tuttavia, la comunità di utenti e le risorse disponibili online possono fornire supporto e soluzioni a questi problemi.

Applicazioni Pratiche per il Rinforzo Strutturale
Una delle applicazioni più significative di Allplan Visual Scripting è nel campo del rinforzo strutturale. Grazie alla possibilità di generare automaticamente modelli di rinforzo, gli ingegneri possono risparmiare tempo e ridurre gli errori. Utilizzando i nodi, è possibile definire specifiche geometriche e materiali, creando modelli che soddisfano i requisiti normativi.
Questi script possono essere personalizzati per soddisfare le esigenze di progetti specifici, permettendo agli utenti di adattare il rinforzo in base alle condizioni strutturali e alle normative locali. Questo non solo migliora la qualità del progetto, ma accelera anche il processo di approvazione e costruzione.

Costruzione di Ponti e Strutture Complesse
Allplan Visual Scripting si dimostra particolarmente utile nella progettazione di ponti e strutture complesse. Grazie alla sua capacità di gestire geometrie intricate e interazioni tra diversi materiali, gli utenti possono progettare modelli avanzati che tengono conto di carichi, resistenza e altre variabili critiche.
Utilizzando script personalizzati, è possibile simulare il comportamento strutturale di ponti e altre infrastrutture, consentendo di identificare potenziali problemi prima della costruzione. Questo approccio proattivo non solo migliora la sicurezza, ma ottimizza anche i costi e i tempi di realizzazione.

Allplan alla massima potenza
Tutto quello che hai sempre voluto oggi è realtà
Vantaggi dell’Utilizzo di BIMCO
L’adozione di BIMCO (Building Information Modeling for Construction) porta con sé numerosi vantaggi che possono trasformare radicalmente il modo in cui i progetti vengono realizzati. Uno dei principali vantaggi è l’aumento dell’efficienza. Grazie all’automazione dei flussi di lavoro e alla creazione di oggetti parametrici, i progettisti possono completare le loro attività in tempi significativamente ridotti.
Inoltre, BIMCO migliora la collaborazione tra i membri del team. Con una piattaforma centralizzata, tutti i partecipanti al progetto possono accedere alle stesse informazioni in tempo reale, riducendo il rischio di errori e malintesi. Questo approccio integrato consente di prendere decisioni più informate e tempestive.

Riduzione degli Errori e Maggiore Qualità
Un altro aspetto positivo è la riduzione degli errori. Con l’uso di modelli 3D e oggetti parametrici, gli utenti possono visualizzare il progetto prima della realizzazione, identificando potenziali problemi e apportando modifiche in anticipo. Questo non solo migliora la qualità finale del lavoro, ma riduce anche i costi associati a riparazioni o modifiche in fase di costruzione.
Inoltre, la standardizzazione degli oggetti e delle procedure consente di mantenere un elevato livello di qualità in tutti i progetti, facilitando anche la formazione di nuovi membri del team.

Accesso a Dati Analitici e Reportistica Avanzata
BIMCO offre anche un accesso semplificato a dati analitici e reportistica avanzata. Grazie alla possibilità di generare report automatici, i progettisti possono avere una visione chiara delle risorse utilizzate, dei tempi di completamento e dei costi associati. Queste informazioni sono cruciali per la pianificazione e la gestione efficace dei progetti.
Con report dettagliati, le aziende possono ottimizzare le loro strategie, migliorando continuamente i processi e aumentando la competitività sul mercato.

Configurabilità e Riutilizzabilità degli Oggetti
La configurabilità e la riutilizzabilità degli oggetti sono due dei punti di forza di Allplan Visual Scripting. Grazie a questi aspetti, gli utenti possono creare oggetti personalizzati che possono essere facilmente adattati a diversi progetti. Questa flessibilità è fondamentale in un settore in continua evoluzione come quello dell’architettura e dell’ingegneria.
Gli oggetti parametrici possono essere modificati in base a variabili specifiche, consentendo di risparmiare tempo e risorse. Ad esempio, un oggetto creato per un progetto può essere facilmente riutilizzato per un altro, con modifiche minime, garantendo coerenza e standardizzazione.

Creazione di Librerie Personalizzate
Allplan consente anche la creazione di librerie personalizzate, dove gli utenti possono salvare i loro oggetti parametrici e nodi preferiti. Questo non solo accelera il processo di progettazione, ma promuove anche l’adozione di best practices all’interno del team. Le librerie personalizzate possono essere condivise tra i membri del team, assicurando che tutti abbiano accesso agli stessi strumenti e risorse.
Integrazione con Altri Strumenti
Un ulteriore vantaggio è l’integrazione con altri strumenti e software. Allplan Visual Scripting può essere utilizzato in combinazione con altre piattaforme, permettendo agli utenti di sfruttare al massimo le funzionalità di ciascun sistema. Questa interoperabilità è cruciale per le aziende che utilizzano diversi strumenti per la progettazione e la gestione dei progetti.
Evoluzione dei Progetti con Allplan
Con Allplan Visual Scripting, l’evoluzione dei progetti avviene in modo fluido e continuo. L’approccio parametrico consente di apportare modifiche in tempo reale, riducendo i tempi di attesa e aumentando la produttività. Ogni modifica effettuata in un oggetto si riflette immediatamente nel modello, consentendo di visualizzare il risultato finale senza dover attendere il completamento di tutte le fasi di progettazione.
Inoltre, grazie alla possibilità di automatizzare i flussi di lavoro, i progettisti possono concentrarsi su aspetti più creativi e strategici, lasciando che le attività ripetitive siano gestite dal software.
Adattamento alle Normative e Standard di Settore
Allplan Visual Scripting è progettato per adattarsi facilmente alle normative e agli standard di settore. Gli utenti possono creare script che garantiscono la conformità alle leggi locali e ai requisiti di sicurezza, riducendo il rischio di problemi legali o di sicurezza durante la costruzione.
Questo aspetto è particolarmente importante in un settore dove la conformità è fondamentale e può avere ripercussioni significative sulla sicurezza e sui costi.
Innovazione Continua nel Design
Infine, l’uso di Allplan Visual Scripting incoraggia l’innovazione continua nel design. Con strumenti avanzati a disposizione, i progettisti possono esplorare nuove idee e soluzioni, testando rapidamente diverse opzioni senza dover ricominciare da zero. Questa libertà di esplorazione è essenziale per rimanere competitivi in un mercato in continua evoluzione.
Conclusioni e Prossimi Passi
In conclusione, Allplan Visual Scripting rappresenta una svolta significativa nel modo in cui i progetti vengono concepiti e realizzati. Grazie alla sua potenza e versatilità, offre strumenti che possono migliorare notevolmente l’efficienza, la qualità e la collaborazione. Gli utenti hanno la possibilità di creare oggetti parametrici configurabili e riutilizzabili, automatizzando flussi di lavoro e ottimizzando ogni fase del processo di progettazione.
Per i professionisti del settore, il passo successivo è approfondire la comprensione di Allplan Visual Scripting, esplorando le sue funzionalità e applicandole ai propri progetti. Investire tempo nella formazione e nell’esperienza pratica può portare a risultati straordinari e a un significativo vantaggio competitivo.


